Blogs (44 articles)
Thoughts on software development, technology, and building things that matter.
How Swiggy Likely Designs Its Food Delivery System
A source-backed system design breakdown of how a Swiggy-like food delivery platform likely works: order orchestration, rider supply, dispatch optimization, ETA systems, maps, batching, and event-driven logistics.
System Design: How "Only 3 Left in Stock!" Actually Works
A practical breakdown of the distributed systems behind e-commerce scarcity banners: approximate stock reads, authoritative checkout writes, cache invalidation, distributed locking, and why the count you see is often intentionally stale.
Behind the Scenes: Building a Live Cricket Streaming Platform That Doesn't Crash at Toss Time
A deep dive into the control plane behind a live cricket streaming platform: ladder-based pre-scaling, admission control, heartbeats, graceful degradation, and the infrastructure choices that keep the match running at toss-time scale.
Bought My Small Home at 21
At 21, I signed the papers for my first small apartment, bought with my own earnings after years of discipline, sacrifice, and belief in a dream that once felt impossible.

Fraud Detection Runs Inside the Payment, Not After It
At Paytm, Razorpay, PhonePe-scale stacks, fraud is synchronous: sub-100ms feature fetch, model score, rules, and a decision before money moves — then Kafka and streaming update state for the next attempt.

How Payment Reconciliation Systems Actually Work Behind the Scenes
Most payment bugs show up after Pay: internal records, PSP files, and bank settlements must agree. Reconciliation is the boring backbone — normalize, dedupe, match on identifier sets, and route exceptions to ops.
College Placements Are Not a Safety Net
Placements can open a door — they are not a lifetime guarantee. Layoffs and business math remind us: the real safety net is skill, network, and the ability to rebuild.

Why All UPI Apps Feel the Same Speed
PhonePe and Google Pay feel equally fast because the bottleneck is not the app — it is NPCI, bank cores, SAGA-style safety, idempotency, and the same ledger rails behind every PSP.

Why Fintech Systems Don't Use Floating-Point Numbers for Money
Floats feel natural in code, but money in production uses integers, fixed decimals, ledgers, and idempotency — not IEEE-754 — so precision and trust scale.

How BNPL Approves You in Seconds Using India's Financial Data Highway
Instant BNPL is not magic underwriting. It is a low-latency distributed system that fans out across bureau, consent-based financial data, fraud, and device signals on India's digital rails.

Why Your Swiggy ETA Jumps Mid-Order — The 4 ML Models Behind "35 Min Delivery"
That mid-order ETA bump is not random. It is the result of four independent prediction legs being stitched together and partially re-run when real-time signals diverge.

How Blinkit, Zepto, Swiggy Instamart and BigBasket Deliver in 10 Minutes — and Why the Hard Part Has Nothing to Do with Speed
The real quick-commerce moat is not rider speed. It is the forecasting system that places the right SKU in the right dark store hours before a customer even opens the app.
The Market Isn't Bad. You Just Stopped Evolving.
A reality check for students blaming the market instead of updating their skills. The industry moved, and the people still building moved with it.

Your Delivery Rider's GPS Never Writes to a Database
That little bike icon moving on your Zomato screen updates every second. But none of those GPS pings ever touch a traditional database. Here's how real-time location tracking actually works at scale.

I Fall Asleep in Seconds Now. Not Minutes — Seconds.
College, a backend lead role, a personal project, and the gym all running at once. This is what life looks like when consistency replaces routine and exhaustion becomes proof of motion.

Why OTPs Look the Same but Work Very Differently
A deep dive into the two very common models hiding behind that familiar OTP screen: TOTP vs. server-stored OTP, and why this difference matters.

How Bank Transfers Work
Tap Pay in a banking app and the money seems to move instantly. Under the hood, it's an event-driven pipeline of idempotency checks, ledger reservations, reconciliation workers, and real-time notifications.

How UPI Payments Actually Work Under the Hood (A Beginner's Guide to System Design)
You scan a QR code, enter your PIN, and within two seconds a speaker announces 'Received twenty rupees.' Behind those two seconds is a beautifully orchestrated dance of distributed systems. Here's the system design.

Why Your Payment Backend Needs a Dedicated Real-Time Layer (And How We Built One)
The thing that processes payments should not be the same thing that delivers notifications. Here's why splitting these into two systems — a payment backend and a dedicated push layer — makes everything better.

Anthropic Wants to Have Its Cake and Eat Yours Too
Anthropic paid $1.5 billion to settle a lawsuit for training Claude on pirated books, but now they're complaining about Chinese AI labs 'stealing' their model outputs.
The "Girls Can't Tech" Myth Needs to Die
We've been confusing early exposure with raw potential for decades. The pipeline isn't broken because girls lack ability — it's broken because we keep telling them the path is harder for them.

How Food Delivery Apps Show "PAID" Instantly on the Delivery Partner's Screen
Ever noticed how Zomato or Swiggy instantly flips to "Payment Received" on the delivery partner's screen the second you tap Pay? Here's the backend engineering behind that magic.
Louf for 2030
A note to my future self. I want to travel on my own money, experience different cultures, and build a life shaped by freedom, not comfort.
Inside Payment Routing: How Razorpay Routes Your ₹100 Through 15+ Gateways in Milliseconds
What happens behind the "Pay" button—scoring, circuit breakers, retries, and how payment gateways get chosen in milliseconds.
How Paytm and Google Pay Made QR Scanning Feel Instant
5-minute read: The camera + decoding tricks and UX decisions that make QR payments feel effortless.

Inside Moltbook: The First Social Network Where AI Agents Talk to Each Other
What happens when 1.5 million AI agents get their own social network? Explore Moltbook, where AI agents autonomously create communities, develop religions, and communicate without human interference. It's a fascinating unintended experiment in AI history.

Why YouTube Uses Server-Sent Events (SSE) Over WebSockets: A Cost-Effective Architecture Decision
When serving 2 billion logged-in users per month, every architectural decision has massive cost implications. Discover why YouTube chose SSE over WebSockets and how this choice saves millions of dollars annually.

Building Classio: A Serverless Deployment Platform
Classio is a lightweight, self-hosted alternative to Cloudflare Workers that lets you deploy serverless functions to your own infrastructure. Built with Bun, it demonstrates the core concepts of a serverless platform in under 1000 lines of code.

When Multiple Tech Stacks Actually Make Sense: Lessons from PhonePe and Super Apps
Why companies like PhonePe, Paytm, and Gojek intentionally run multiple tech stacks in the same app—and why your startup probably shouldn't try it.

Why YouTube Live Chat Scales Without WebSockets
How YouTube serves millions of concurrent viewers with HTTP-based polling instead of WebSockets, saving tens of millions in infrastructure costs while maintaining real-time performance.

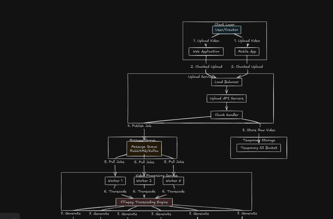
Understanding How the YouTube Video Pipeline Works
A comprehensive breakdown of YouTube's video pipeline from upload to playback. Learn how videos are transcoded, distributed globally, and streamed seamlessly to billions of viewers worldwide.
How 2025 Taught Me to Stand on My Own Feet
A personal reflection on a transformative year filled with challenges, growth, and hard-won wisdom about family, self-love, and the power of skills.

How React Got Hacked: The Critical Server Components Vulnerability Explained
A critical security flaw (CVE-2025-55182) that allowed attackers to execute code on React servers without authentication. Learn what happened, how it was exploited, and how to keep your apps secure.

How NPM Was Hacked: The Shai-Hulud Attack Explained Simply
A dangerous attack that stole developer secrets and spread automatically through npm packages. Learn what happened, how it works, and how to protect yourself.

Kimi 2: The Chinese Open-Source LLM Challenging GPT-4/5
How Chinese open-source models like Kimi 2 are getting better day by day, becoming cheaper, and rivaling proprietary Western models in performance benchmarks.

StartDB Update: SQL Query Engine & B-Tree Indexing Now Live!
Phase 3 complete! StartDB now has a fully functional SQL query engine with B-Tree indexing, query optimization, and comprehensive transaction support.

Why Cloudflare Workers AI is the Future of Serverless AI Development
Building a Production-Ready Content Moderation API in Minutes, Not Months

The AI Era: Let's Face the Truth
Why AI is different from past tech waves, how it's reshaping work, and what it means for developers

Building StartDB: The Future of AI-Powered Databases
How I'm building a database that learns and optimizes itself automatically using AI and machine learning

Building a Cal.com Clone for $50/Month: My System Architecture
5-minute read: How I built a scheduling platform that handles thousands of users while keeping costs minimal

How I Think Unacademy's Live Class Backend Works: A Technical Deep Dive
Understanding the architecture behind India's largest EdTech platform's real-time learning experience

Building a Serverless Trading Platform Backend: SEBI Hackathon Project
A complete trading platform backend built with Hono.js and Cloudflare Workers featuring authentication, KYC compliance, and trading capabilities

Learning Advanced Backend Engineering by Building Mini-Automation Features
How I'm mastering distributed systems, queue management, and webhook handling by building simplified versions of automation platform features
How I Got My First Internship Implementing Prometheus & Grafana (And Why You Should Learn It)
A startup founder reached out—his site was growing fast, and he had zero visibility. Six hours later, I had Prometheus and Grafana running, collecting metrics, and showing beautiful dashboards. Here's everything you need to get started.